
一、 获取/留存用户
1、流量四维度分解法
![图片[2]-10分钟读懂《学会运营:高效增长的52种方法》](https://pic2.zhimg.com/v2-58fd3476b610f80a3851e01d718399c5_b.jpg)
![图片[3]-10分钟读懂《学会运营:高效增长的52种方法》](https://pic2.zhimg.com/v2-af4090f6d01a899dca75b9244b059e8d_b.jpg)
2、流量圈层法
![图片[4]-10分钟读懂《学会运营:高效增长的52种方法》](https://pic4.zhimg.com/v2-3a3e22127ececf07f0e593fc06afa1bb_b.jpg)
![图片[5]-10分钟读懂《学会运营:高效增长的52种方法》](https://pic4.zhimg.com/v2-c552d0502adc18b0ba4cd870e32cccf7_b.jpg)
3、全渠道综合布局法
![图片[6]-10分钟读懂《学会运营:高效增长的52种方法》](https://pic1.zhimg.com/v2-c54e28b5da416e86ef2ef9d4a03286f8_b.jpg)
![图片[7]-10分钟读懂《学会运营:高效增长的52种方法》](https://pic1.zhimg.com/v2-b31156dc936d78671fdee28a74561e90_b.jpg)
4、用户路径规划法
![图片[8]-10分钟读懂《学会运营:高效增长的52种方法》](https://pic2.zhimg.com/v2-5be1a8da9c4eb69596a254457be26dd5_b.jpg)
![图片[9]-10分钟读懂《学会运营:高效增长的52种方法》](https://pic4.zhimg.com/v2-22167b1c938bf8d2b43046a13105420b_b.jpg)
典型的电商产品用户路径图
![图片[10]-10分钟读懂《学会运营:高效增长的52种方法》](https://pic3.zhimg.com/v2-e6ac9edb4e81d32bc7cba7c4869a453a_b.jpg)
5、用户16宫格分析法
![图片[11]-10分钟读懂《学会运营:高效增长的52种方法》](https://pic2.zhimg.com/v2-9a5519ae921f1c0a0885ee75b732eed9_b.jpg)
![图片[12]-10分钟读懂《学会运营:高效增长的52种方法》](https://pic1.zhimg.com/v2-e3a524a03b212be13795757f5ef7dc2c_b.jpg)
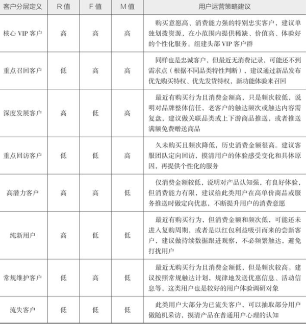
6 、老用户价值矩阵RFM分析
![图片[13]-10分钟读懂《学会运营:高效增长的52种方法》](https://pic1.zhimg.com/v2-430dea8026e9f7a529eea9d7716e83cc_b.jpg)
![图片[14]-10分钟读懂《学会运营:高效增长的52种方法》](https://pic3.zhimg.com/v2-7195ea132f27c822ac986dedb49711be_b.jpg)
7 、用户激活/召回法
对的时间,对的用户,对的内容
![图片[15]-10分钟读懂《学会运营:高效增长的52种方法》](https://pic4.zhimg.com/v2-12a28abef8669ccb0cce362eb84f871b_b.jpg)
8 、碎片需求拉新法
![图片[16]-10分钟读懂《学会运营:高效增长的52种方法》](https://pic3.zhimg.com/v2-ab2107b074a1400fd9748bfc0fda878e_b.jpg)
碎片需求拉新法,是指对用户碎片化需求的满足,要做到超出用户预期的满足,使用户成为产品/品牌的“种子用户”,由其作为用户裂变增长的基础。。
9 、变现类社群运营8要素法
![图片[17]-10分钟读懂《学会运营:高效增长的52种方法》](https://pic1.zhimg.com/v2-c7eef96b53aeca6d33cf33e52ffb9c24_b.jpg)
变现类社群运营的8个要素,分别是:用户分层、专属特权、舆论引导、实时响应、志愿者制、适当的门槛、维持活跃、不断升级。
10、 线下融合法
![图片[18]-10分钟读懂《学会运营:高效增长的52种方法》](https://pic3.zhimg.com/v2-1e124c8b81c0581b3d767074cfb5d67e_b.jpg)
11 、惊喜节点设计
![图片[19]-10分钟读懂《学会运营:高效增长的52种方法》](https://pic2.zhimg.com/v2-2296b0bd5e5c0263466573a54c60a299_b.jpg)
12 、用户偏好盲测法
![图片[20]-10分钟读懂《学会运营:高效增长的52种方法》](https://pic3.zhimg.com/v2-005fd58cebc1e8b6ca6ac51a354a0f12_b.jpg)
13 、产品实物化
![图片[21]-10分钟读懂《学会运营:高效增长的52种方法》](https://pic3.zhimg.com/v2-77fd9ccb4b9a43f3d975b01f341b1786_b.jpg)
14 、标杆打造法
![图片[22]-10分钟读懂《学会运营:高效增长的52种方法》](https://pic3.zhimg.com/v2-702919468b1a597d28c15fde2d2817d2_b.jpg)
15 、产品六维度分析法
![图片[23]-10分钟读懂《学会运营:高效增长的52种方法》](https://pic2.zhimg.com/v2-e70def37f782699500bd2606a6b6c0d5_b.jpg)
六个维度分别是:用户路径、体验成本、关键决策、下单付款、售后服务和激活/召回。
16、净推荐值(NPS)法
![图片[24]-10分钟读懂《学会运营:高效增长的52种方法》](https://pic4.zhimg.com/v2-3a22d2ac4026b6fd35f918d3eb2926ef_b.jpg)
![图片[25]-10分钟读懂《学会运营:高效增长的52种方法》](https://pic3.zhimg.com/v2-4752e98c6f1cba6c15e80084c7642612_b.jpg)
17、入口图点击提升法
![图片[26]-10分钟读懂《学会运营:高效增长的52种方法》](https://pic1.zhimg.com/v2-ad718348d4565779cc26e9e2f6cf912c_b.jpg)
18、关系链挖掘法
![图片[27]-10分钟读懂《学会运营:高效增长的52种方法》](https://pic3.zhimg.com/v2-49442437b94b05e8c35ea3fed111f0b6_b.jpg)
常使用三种方式进行关系链的挖掘:
A.活动利益引导用户主动标记
B.商品砍价/拼团购买推算
C.收货地址分析
19、营销活动游戏化
![图片[28]-10分钟读懂《学会运营:高效增长的52种方法》](https://pic3.zhimg.com/v2-9fcb8d21b239fc8300aafb6a3bb3428a_b.jpg)
20、大型营销事件组织实践法
![图片[29]-10分钟读懂《学会运营:高效增长的52种方法》](https://pic4.zhimg.com/v2-668d1fac065f55efdb7fe49043be667b_b.jpg)
![图片[30]-10分钟读懂《学会运营:高效增长的52种方法》](https://pic4.zhimg.com/v2-51507205e20b8151c3bdcbe4f3d9d5bf_b.jpg)
如发现链接失效,请联系我们,我们会第一时间更新
注:在小程序内无法跳转免费/付费(资源/文档链接)!!!
© 版权声明
THE END

















暂无评论内容